The Binary Streams

The binary streams read binary data (input streams) and write binary data (output streams). They allow operations on a single element or on a group of elements.

For a complete description of the operations supported by the binary streams, read about RWByteOutputStream for the binary output streams and RWByteInputStream for the binary input streams in the SourcePro API Reference. These two classes are the handle classes used to manipulate the binary streams.

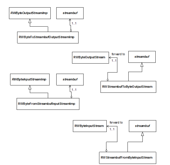
In addition to the classes described in the common architecture sections, the binary streams include the concrete classes shown in Figure 76.

Classes RWByteOutputStreamImp, RWByteOutputStream, RWByteInputStreamImp, and RWByteInputStream belong to the common framework.

The iostreams libraries include streambuf.

Figure 76. Concrete binary streams

In this section: