The Exchange Class Hierarchies
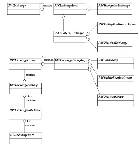
Figure 145 illustrates the relationships between the classes that the Currency Module uses to convert currencies.
Figure 145. Currency exchange class hierarchies
Figure 145 illustrates the relationships between the classes that the Currency Module uses to convert currencies.
Figure 145. Currency exchange class hierarchies