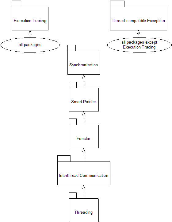
To use package... | You must also build package... |
|---|---|
Execution Tracing | none |
Functor | Thread-compatible Exception, Execution Tracing, Synchronization, Smart Pointer |
Interthread Communication | Thread-compatible Exception, Execution Tracing, Synchronization, Smart Pointer, Functor |
Smart Pointer | Thread-compatible Exception, Execution Tracing, Synchronization |
Synchronization | Thread-compatible Exception, Execution Tracing |
Thread-compatible Exception | Execution Tracing |
Threading | Thread-compatible Exception, Execution Tracing, Synchronization, Smart Pointer, Functor, Interthread Communication |
