The Narrow Character Streams
The narrow character streams read narrow characters (input streams) and write narrow characters (output streams). They allow operations on a single character or on a group of characters.
NOTE: For a complete description of the operations supported by the narrow character streams, read about RWCharOutputStream for the narrow output streams and RWCharInputStream for the narrow input streams in the SourcePro API Reference Guide. These two classes are the handle classes used to manipulate the narrow character streams.
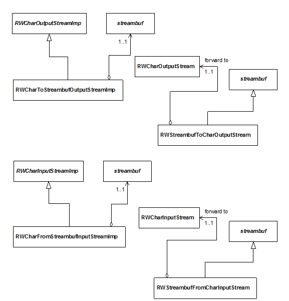
In addition to the classes described in the common architecture sections, the narrow character streams include the concrete classes shown in Figure 8.
The iostreams libraries include streambuf.
Figure 8 – Narrow character streams