SourcePro Analysis
:
Currency Module User’s Guide
:
Currency Conversions
: The Exchange Class Hierarchies
The Exchange Class Hierarchies
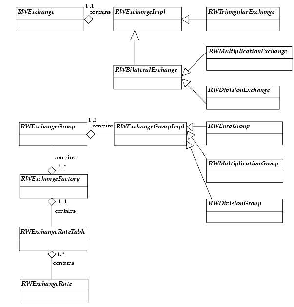
Figure 1
illustrates the relationships between the classes that the Currency Module uses to convert currencies.
Figure 1 –
Currency exchange class hierarchies
This site works best with JavaScript enabled