Architecture of the table component
Like the other JViews TGO components, the table component is based on the MVC architecture, which means that it has a model, a view and a controller associated with it. For a general introduction to the MVC architecture, see Architecture of graphic components which describes the classes and features of the table component specific to each of the three modules of the MVC architecture, and also explains the role of the adapter.
Gives an overview of the MVC architecture of the table component.
Describes how to manage attributes (columns) and representation objects (rows) in the table.
Describes how to customize the representation of table cells.
Describes how to attach a controller to a table view.
Describes the classes of the table adapter.
Class overview
This topic describes the classes that you can use to create and manage tables. For a more detailed description, refer to the overview-summary in the JViews TGO Java API Reference Documentation. The classes are organized as follows:
MVC (model, view, controller) architecture
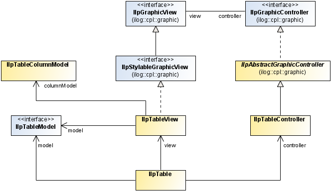
The MVC architecture for the table component is implemented by the following classes (see Model, view, and controller for the table component):
-
The IlpTableView class is the view module of the MVC architecture. It defines a Swing-based table used to display representation objects. It uses an IlpTableModel as entry model.
-
The IlpTableModel interface defines how the IlpTableView can access representation objects and attributes. Implementations of this interface relate to the model module of the MVC architecture.
-
The IlpTableColumnModel class defines which columns of the table model are visible, which are fixed, as well as the order and the size of the columns.
-
The IlpTableController class represents the controller module of the MVC architecture. This class is used to define the behavior of the IlpTableView. Its API contains methods to sort the table columns and to set interactors to the table.
-
IlpTable is a convenient Bean that replicates the key API of the MVC components and can also be used inside an IDE. It creates an IlpTableView, an IlpTableListModel, and an IlpTableController and interconnects these objects.
Model, view, and controller for the table component
For general information about the model, the view, and the controller, see Architecture of graphic components.
Representation model and representation objects
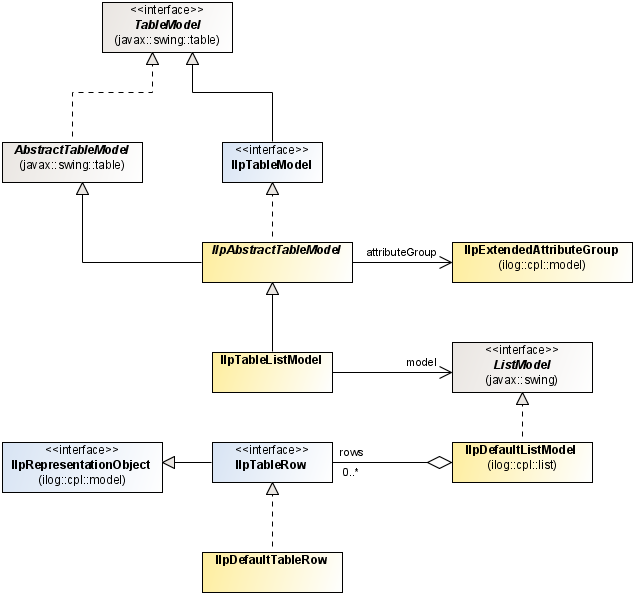
The representation model for the table component is implemented by the following classes (see Representation model and representation objects for the table component):
-
The IlpTableRow interface defines the representation objects that can be displayed in the IlpTableView.
-
The IlpDefaultTableRow class is the default implementation of IlpTableRow. It can use the attribute values of the representation object directly or take the attribute values of the corresponding business object.
-
IlpAbstractTableModel is an abstract implementation of the IlpTableModel interface. It provides attributes to the IlpTableView based on an IlpExtendedAttributeGroup. It defines an arbitrary order of the attributes, which corresponds to the default order of the columns in the table.
-
The IlpDefaultListModel class is provided to contain representation objects ( IlpTableRow instances) stored as a list.
-
The IlpTableListModel class extends IlpAbstractTableModel. It is designed to provide representation objects to the IlpTableView. The representation objects are stored as a list based on an IlpDefaultListModel. The IlpDefaultListModel can be connected to a back-end application by means of an adapter and a data source or be fed directly with representation objects.
Representation model and representation objects for the table component
For general information about the representation model and the representation objects, see Architecture of graphic components.
Graphic view and renderers
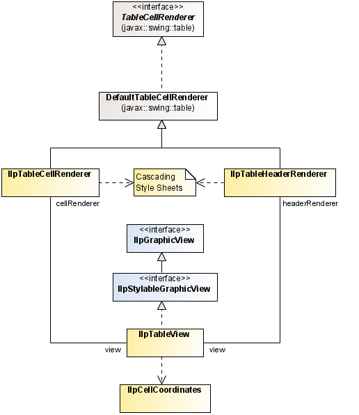
The graphic view and the renderers are implemented by the following classes (see Graphic view and renderers for the table component):
-
The IlpTableHeaderRenderer is used to render the column headers of the table (view). In each column header, it displays an icon, indicating the sorting direction and sorting order of the columns, and uses the style sheet information set to the table to get the column label and description.
-
The IlpTableCellRenderer is used to render the cells of the table. It uses the style sheet information set to the table to retrieve the graphic characteristics needed to display the cell contents, such as label, icon, font, or color.
-
IlpCellCoordinates locates a cell in an IlpTableView. It is defined by a row index and a column index.
Graphic view and renderers for the table component
For general information about the graphic view and the rendering, see Architecture of graphic components.
Controller and interactors
The controller and interactors of the table component are implemented by the following classes:
-
When set to the IlpTableController, an IlpDefaultTableViewInteractor object assigns default behavior to the table view, delegating events that occur in the table to an IlpDefaultTableHeaderInteractor or to an IlpObjectInteractor, according to the location of the events.
-
IlpDefaultTableMenuFactory provides a default pop-up menu to be displayed on a table header.
Controller and interactors for the table component
For general information about the controller and interactors, see Architecture of graphic components.
The model
The table model provides the representation objects to be displayed in the associated table. It can be connected to a back-end application by means of an adapter. It refers to an attribute group IlpExtendedAttributeGroup to determine which attributes of the representation objects are to be displayed. Each time an attribute is added to or removed from this attribute group, a column is added to or removed from the table. (For more information on attributes, see Attribute API in the Business Objects and Data Sourcesdocumentation.)
Each added column is arbitrarily placed at the end of the table, unless its position is defined as property index in the style sheets set to the table.
By default, the IlpTableView creates an instance of IlpTableListModel. This table model could be filled through an IlpDefaultListModel connected to a back end or could be used directly.
When the table is to be connected to a back-end application, a data source and a list adapter must be instantiated. Both the data source and the default list model must be connected to the adapter.
Managing attributes (columns)
Attributes contain the values of the representation objects, or of the business objects related to the representation objects, to be shown in the table. Attributes are displayed in the columns of the table.
An attribute can also contain a computed value, that is, the result of a calculation, or refer to another attribute. See Introducing business objects and data sources.
The IlpAbstractTableModel class provides the following methods to manage these attributes:
-
setAttributeGroup sets the attribute group used by the table model to determine which attributes are to be shown. A call to this method does not empty the table model (which keeps its representation objects.)
The representation objects and the table model do not necessarily use the same attribute group: the table model can provide computed attributes with values that are not in the representation objects.
After a nonordered attribute group has been set to the table model, the attributes are alphabetically sorted in the table model. This constitutes the default order of the columns in the table. Each attribute added after the attribute group has been set to the table model is placed at the end of the table. This arbitrary order is modified when the property tableColumnOrder is defined for the accepted business class or when the property index is defined for the attribute represented in the column.
-
getAttributeGroup returns the attribute group used by the table model.
-
getColumns returns the attribute at the specified index.
-
getColumnCount returns the number of columns (attributes) contained in the table model.
-
getColumnNamereturns the name of the column, the index of which is given as parameter. The column name is the same as the attribute name.
Managing representation objects (rows)
The IlpTableListModel class, which extends IlpAbstractTableModel, provides the following methods to manage the representation objects in a table. The representation objects correspond to the rows in the table. These rows must be instances of an implementation of IlpTableRow.
-
setModel sets the IlpDefaultListModel used by the table model to store the representation objects.
-
getModel returns the IlpDefaultListModel used by the table model.
-
getRow returns the representation object ( IlpTableRow ) at the specified index.
-
getRowCount returns the number of representation objects in the table model.
To add or remove representation objects when you do not use an adapter and a data source, you must use the following IlpDefaultListModel methods:
-
add adds a representation object, o, to the table model ( o must be an IlpTableRow).
-
addAll adds a set of representation objects, c, to the table model ( c must contain only IlpTableRow instances).
-
remove removes the representation object whose index is given as parameter.
-
remove removes the specified representation object from the table model.
-
clear removes all the representation objects from the table model.
The view
The table view is responsible for displaying the graphic objects (table cells) and as such corresponds to the visible part of the architecture.
You can customize the representation of table cells by:
These ways are provided in addition to the CSS-based customization of the default table cell renderer as explained in Customizing table cells in the Styling documentation.
Using your own graphic representation
You can create an IlvGraphic or a JComponent directly by declaring the class property and setting it in a CSS file.
The class property name is a reserved keyword that indicates the class name of the generated graphic object. JViews TGO provides a predefined representation for the objects in all graphic components, which means that the class property is optional. It can be used when you want to replace the predefined representation.
object."ilog.tgo.model.IltNetworkElement/label" {
class: ilog.views.sdm.graphic.IlvGeneralNode;
foreground: red;
label: @label;
}
IlpTableCellRenderer takes the information present in the CSS files to define how a table cell is rendered. If the property class is specified, it defines the IlvGraphic or JComponent that will be used to render the table cell.
To use a cascading style sheet class property in a table view, do the following:
-
Implement your own graphic object or use an existing one, either as an IlvGraphic or as a JComponent.
-
Configure the properties of the objects or classes you want to represent with this property using CSS.
-
Load this CSS file in the table component as illustrated in How to load a CSS file in a table component.
Using an arbitrary TableCellRenderer
The renderer used by an IlpTableView is an IlpTableCellRenderer. You can replace it with you own renderer, using the setDefaultRenderer method. This renderer must implement the TableCellRenderer interface.
To write your own renderer, do the following:
-
Implement the javax.swing.table.TableCellRenderer interface.
-
Configure your table component to use your renderer.
The following code extract shows how to configure an IlpTableView to use the MyTableCellRenderer class to render all table cells:
IlpTableView view = //access the table view
view.setDefaultRenderer(new MyTableCellRenderer());
The controller
The IlpTableController class represents the controller module of the MVC architecture. It can be attached to a table view by using the following code.
How to attach a controller to the table view
IlpTableView tableView = new IlpTableView();
IlpTableController tableController = new IlpTableController();
tableView.setController(tableController);
Note that a controller is automatically attached to a table view when a table component is instantiated:
IlpTable tableComponent = new IlpTable();
IlpTableController controller = tableComponent.getController();
// tableComponent.getView().getController() == controller
When a controller is attached to a table view, the controller listens to the keyboard, mouse, and focus events that occur in the table and transfers them to the view interactor set to the controller.
Only one controller can be attached to a view at a time.
By default, the IlpTableController delegates event management to an IlpDefaultTableViewInteractor. However, you can specify another interactor by using the following code:
tableController.setViewInteractor(new MyInteractor());
For more details, see Interacting with the graphic components.
When an interactor receives mouse events from the controller, it tries to recognize the associated user gestures. For example, when it receives an event MOUSE_PRESSED followed by an event MOUSE_RELEASED, the interactor recognizes the gesture BUTTON1_CLICKED. The set of basic gestures recognized by an interactor is defined in the class IlpGesture.
Interactors allow you to associate behavior with user gestures by means of Java™ actions. You can also associate actions with keyboard events.
The IlpDefaultViewInteractor manages the events received from the controller in the following way:
-
If the event is a keyboard event, it checks whether an action has been associated with this key. If so, it triggers the action.
-
If the event occurred in the header, it delegates the event management to the IlpDefaultTableHeaderInteractor set to the controller, if any.
-
If the event occurred on an IlpGraphic object or on a representation object, it delegates the event management to the IlpObjectInteractor set to the controller, if any.
-
It checks whether the event corresponds to the display of a pop-up menu. If so, and if a pop-up menu is set to this interactor, it will display the pop-up menu and stop.
-
It tries to recognize gestures from the event. When a gesture is recognized, it triggers the action associated with this gesture, if any.
The API of the IlpTableController also contains methods to sort the columns and filter the rows of the table view. See Table component services.
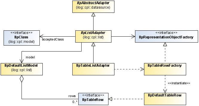
The adapter
The table adapter converts business objects retrieved from the associated data source to table rows. The table adapter is defined by the interface IlpListAdapter. This adapter does not create representation objects in a table model but in a list model. This list model and the representation objects it contains are transformed into a table model at the level of the table component.
The default table adapter implementation provides the following services:
-
Creating the table rows. For details, see Representation object factory.
-
Filtering the table rows. For details, see Filtering rows.
-
Excluding table rows. For details, see Excluding table rows
The following figure shows the table adapter classes:
Table adapter classes
A given IlpListAdapter instance can only represent IlpClass objects of the same type. So that only objects of a specific class or of one of its subclasses be represented, you should set this class with the setAcceptedClass method.
The following code plugs an IltDefaultDataSource to an IlpTableModel through an IlpTableListAdapter.
How to create a table adapter by instantiating a table component
IlpTable ilpTable = new IlpTable();
IltDefaultDataSource dataSource = new IltDefaultDataSource();
ilpTable.setDataSource(dataSource, acceptedClass);
How to retrieve a table adapter
IlpTableListAdapter adapter = ilpTable.getAdapter();
How to set your own adapter to the table component
IlpTable ilpTable= new IlpTable();
IlpTableListAdapter adapter = new IlpTableListAdapter();
ilpTable.setAdapter(adapter);
ilpTable.setAcceptedClass(acceptedClass);
IltDefaultDataSource dataSource = new IltDefaultDataSource();
ilpTable.setDataSource(dataSource);
List adapters use by default an IlpTableRowFactory that creates representation objects of type IlpDefaultTableRow.
You can create a table adapter implicitly by instantiating the IlpTable component, as shown in the following example.
Representation object factory
The table adapter converts business objects retrieved from the associated data source to table rows. The new representation objects are created by a representation object factory. The factory interface varies according to the type of adapter. The table adapter uses by default an IlpTableRowFactory that creates representation objects of type IlpDefaultTableRow.
Editing
Adapter interfaces are read-only, meaning that they do not perform editing operations on the representation objects they create.