The process flow

Explains the process of building a map.

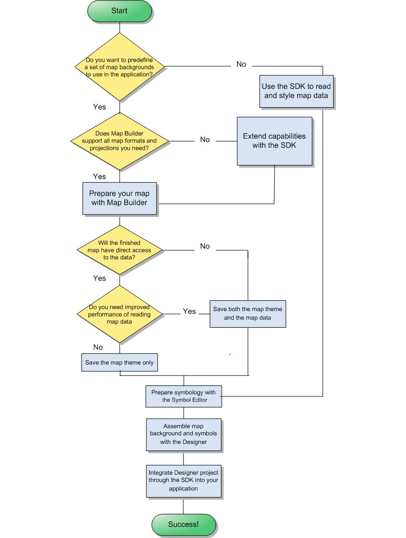
Illustrates with a diagram the process of building a map.

Explains how to define background maps with the Map Builder or with the SDK.

Explains the tools involved in creating an application without predefined background maps.

Overview

The Map Building Process

Defining a set of background maps

If you want to define a set of background maps to use later in your application, it is best to start with the Map Builder. If the Map Builder does not contain what you need, you can extend the code of the sample with the SDK.

Using the Map Builder

The Map Builder is a ready made sample for preparing and styling maps. You can use this sample code as is or customize it. The Map Builder supports the following types of map:

  • TIFF file-based interchange format for georeferenced raster imagery ( .tif ) (see GeoTIFF format )

  • Environmental Systems Research Institute (ESRI) (see Shapefile format) ( .shp )

  • MapInfo Interchange Format ( .mif ) (see MIF file )

  • Topologically Integrated Geographic Encoding and Referencing system ( see TIGER/Line) files ( .rt* )

  • Drawing Interchange Format (AutoCAD DXF format) files ( .dxf )

  • Google Earth™ Keyhole Markup Language (KML) and KML Zipped (KMZ) formats ( .kml, .kmz )( see KML/ KMZ)

  • Digital Terrain Elevation Data 0, 1 and 2 (see DTED format)

  • Global Topographic Data DEM (see GTOPO30)

  • Scalable Vector Graphic (.SVG) files

It supports the following coordinate systems:

  • Geographical

  • Albers Equal Area

  • Azimuthal Equidistant

  • Cassini

  • Cylindrical Equal Area

  • Eckert IV and Eckert VI

  • Equidistant Cylindrical Projection

  • French Lambert

  • Gnomonic

  • Lambert Azimuthal Equal Area, Lambert Conformal Conic, and Lambert Equal Area Conic

  • Mercator, Oblique Mercator, and Transverse Mercator

  • Miller Cylindrical

  • Mollweide

  • Orthographic

  • Polyconic

  • Robinson

  • Sinusoidal

  • Stereographic

  • Universal Polar Stereographic and Universal Transverse Mercator

  • Wagner IV

See Creating a map with the Map Builder for how to prepare a map using one of these format and coordinate systems.

Extending the Map Builder with the SDK

You can extend the Map Builder code through the SDK to integrate a different format or coordinate system. The following sample shows you how to do that:

Extending the Map Builder

See also Developing a new data source and Developing a new reader in Programming with JViews Maps.

You can then prepare the map as indicated in Creating a map with the Map Builder.

Toolchain for an application without predefined background maps

The simplest flow, but not necessarily the easiest approach, is to use the SDK to develop an application that reads and styles map data. You will need to feel comfortable using the Java™ API and syntax. See Developing with the SDKs for more information.

When you have processed your map data, you can add symbology with the Designer for JViews Diagrammer to design symbols to place on the map. You can do this through an easy-to-use point-and-click GUI. See Creating a Symbol with the Symbol Editor.

See Handling symbols for more about adding symbology to a map.

You need to integrate the Designer project file into the application that you developed with the SDK. The integration requires a short piece of uncomplicated Java code. See the sample Loading maps and symbols with JViews Diagrammer.