skip to main content
Defense > Programmer's documentation > Advanced Features > Printing framework for manager content > Class diagram for printing the contents of managers
 
Class diagram for printing the contents of managers
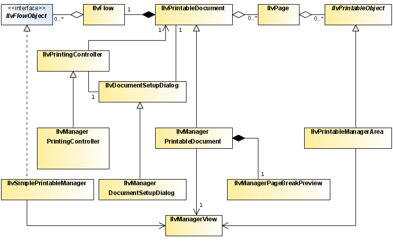
The following UML class diagram summarizes all classes related to IlvManagerPrintingController. The printing controller contains an IlvManagerPrintableDocument that represents either the entire manager view or an area of the manager view to be printed. If an area of a document is to be printed, an IlvPrintableManagerArea represents the area of the manager printed on the page. If the manager view should be printed as a flow of text, an IlvSimplePrintableManager represents the view in the text flow.
The classes related to printing a manager

Copyright © 2018, Rogue Wave Software, Inc. All Rights Reserved.