skip to main content
Charts > Developing with design tools > Using the Designer > Getting started > Development process
 
Development process
The Rogue Wave® JViews Charts Designer gives you a noncode route through the first phase of development.
You must write code to complete your application and deploy it (see Integrating your development into an application and Writing an application).
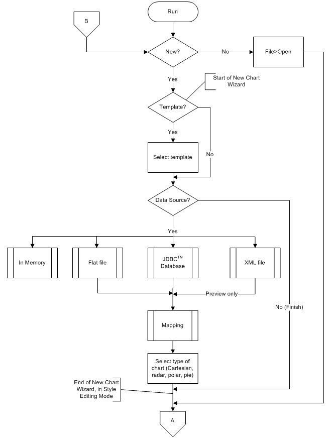
The Development Process Concerning the Designer (1)
The Development Process Concerning the Designer (2)

Copyright © 2017, Rogue Wave Software, Inc. All Rights Reserved.