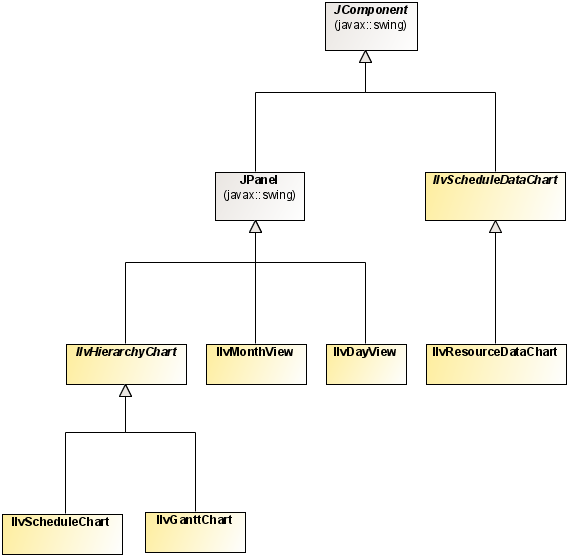
Class overview
JViews Gantt provides a library of classes for displaying an abstract
data model of scheduling information as a Gantt chart, a Schedule chart, a Resource Data chart, and monthly or daily calendar views.
JViews Gantt features three high-level chart components, called the Gantt chart, Schedule chart, and Resource Data chart. The Gantt and Schedule charts are implemented by the
IlvGanttChart and
IlvScheduleChart classes, respectively, both subclasses of
IlvHierarchyChart. The Resource Data chart is implemented by the
IlvResourceDataChart class, which is a subclass of
IlvScheduleDataChart.
Rogue Wave® JViews Gantt also features the following high-level calendar view components:

Monthly Calendar View

Daily Calendar View.
These views are implemented by the
IlvMonthView and
IlvDayView classes, respectively. The chart and calendar view components encapsulate the Gantt library API and provide a high-level interface to its capabilities. Together with the
IlvGanttModel interface, the three chart and two calendar view components make up the six main classes of the Gantt API.
The following figure shows the classes of JViews Gantt.
The scheduling data displayed by the chart and calendar view components is defined by the abstract
IlvGanttModel interface. This interface defines the overall data model and acts as an intelligent container for the other four data model entities.
These data models are:

Activity-to-activity constraints are defined by the
IlvConstraint interface.

Assignment of a resource to an activity is defined by the
IlvReservation interface.
NOTE All the data model interfaces and provided implementations are independent of the exact implementation of the other portions of the data model. For example, an
IlvDefaultGanttModel object can store your own custom
IlvActivity implementation as easily as it would an instance of
IlvSimpleActivity. This allows you to customize only those portions of the data model that are necessary for your particular application.
Copyright © 2017, Rogue Wave Software, Inc. All Rights Reserved.