skip to main content
Programmer's documentation > Advanced Features > Printing framework for manager content > Class diagram for printing the contents of managers
 
Class diagram for printing the contents of managers
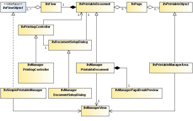
The following UML class diagram summarizes all classes related to IlvManagerPrintingController . The printing controller contains an IlvManagerPrintableDocument that represents either the entire manager view or an area of the manager view to be printed. If an area of a document is to be printed, an IlvPrintableManagerArea represents the area of the manager printed on the page. If the manager view should be printed as a flow of text, an IlvSimplePrintableManager represents the view in the text flow.
The classes related to printing a manager

Copyright © 2017, Rogue Wave Software, Inc. All Rights Reserved.