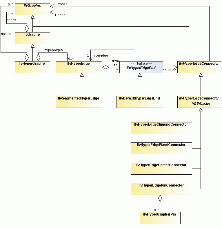
Class summary
The following diagram summarizes the associations between the classes discussed in this documentation. It follows normal UML conventions.
Summary of classes needed for hypergraphs






